|
Home
Table of Contents
Keyword Index
Textbook X-ref
Search
About CCA!
|
 |
 |

View Slide Thumbnails |
|

View Next Movie |
|
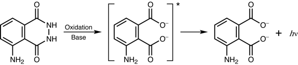
Voiceover
A buffered luminol solution with a copper(II) catalyst is added to
the funnel on the left. A hydrogen peroxide solution is added to the
funnel on the right. On releasing the rubber tubing the solutions
mix. The chemical reaction generates energy which is seen as blue
light. This process is chemiluminescence. When the reacting
solution mixes with a dye, fluorescein, the light energy from the
reaction causes the fluorescein to give off a greenish light in a
process called fluorescence.
Discussion
|
Designer, Demonstrator and Text:
|
|
| |
Frederick Mattes
|
Hastings College, Hastings, NE 68902
|
|
Voice:
|
|
| |
Kelly Houston Jetzer
|
University of Wisconsin - Madison, Madison, WI 53706
|
|
Video:
|
|
| |
Jerrold J. Jacobsen
|
University of Wisconsin - Madison, Madison, WI 53706
|
|